
产品分类
products category
更新时间:2025-12-31
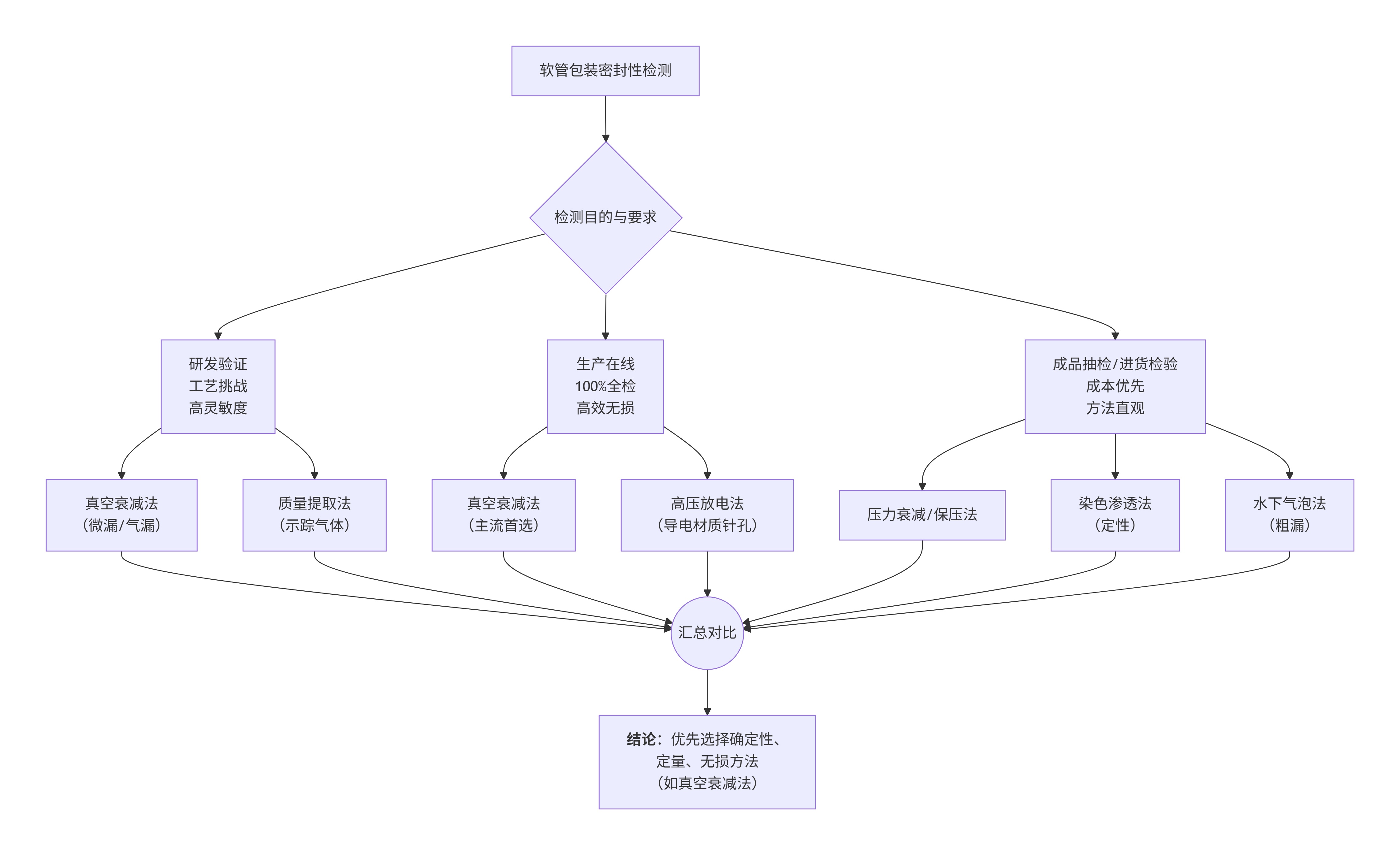
浏览次数:290软管包装的密封性检测需要根据泄漏类型、检测灵敏度、检测目的(研发/在线/抽检)以及包装特性来选择合适的原理。下图清晰地展示了不同检测原理的核心区别与选择路径:

以下是图中各检测原理的详细技术解析:
这类方法直接探测泄漏通道或泄漏物质,是药品包装标准(如USP1207、ISO 11607)推荐的优先选择方法。
真空衰减法
无损、定量:不破坏产品,能给出具体泄漏率数值。
灵敏度非常高:可检出1-5微米级的微小泄漏。
通用性强:适用于任何刚性/柔性、充填/未充填的包装。
可在线可离线:适合生产线100%全检。
原理:将被测软管置于密闭测试腔内,抽真空至预定负压。若软管存在泄漏,外部气体会通过漏孔进入软管内部并终流入测试腔,导致腔内压力回升。通过高精度传感器监测测试腔内压力的变化率,即可定量计算出泄漏率或判断是否合格。
优势:
应用:药品、高价值化妆品密封性验证的好方法,用于工艺验证、稳定性研究及在线检测。
辰驰适配仪器:CIML系列真空衰减法微泄漏无损密封性测试仪。
质量提取法(示踪气体法,如氦质谱检漏)
灵敏度高:可检出0.1微米级的极微小漏孔。
可定位漏点。
原理:软管包装时,在内部充入少量示踪气体(如氦气)。检测时,使用探头“嗅吸"包装外部,或将被测件置于真空腔内,通过质谱仪检测是否有示踪气体逸出以及逸出浓度。
优势:
局限:成本高,通常需要在生产过程中预充气体,测试速度较慢。多用于高风险的生物制剂、疫苗注射器等,或作为研发阶段的金标准方法。
高压放电法(电火花法)
原理:利用高压电极在软管表面扫描。如果含有铝箔等导电层的软管存在针孔或裂缝,高压会在漏点处击穿空气产生放电火花,并被传感器检测到。
优势:专门用于检测含有导电层的复合软管(如铝塑管)材料本身的缺陷(针孔、裂纹),速度快。
局限:仅能检测贯穿导电层的缺陷,对非导电部位的封口密封性(如管尾封折处)无效。通常作为材料入厂检验或在线补充检测。
辰驰适配仪器:LRG-02铝管内涂层连续性测试仪
这类方法通过观察泄漏导致的结果(如压力变化、液体渗入)来推断,易受干扰,作为辅助或初级筛选。
压力衰减/保压法
原理:向密封软管内充入一定压力的气体(正压),稳压后,监测一段时间内压力的下降值。压力下降超限则视为泄漏。
优势:设备简单,成本较低。
局限:对于柔性软管,其自身形变会干扰压力读数,影响精度和重复性。多用于初步筛选或对灵敏度要求不高的场合。
辰驰适配仪器:MFY-G06 MFY-02A泄漏与密封强度测试仪。
染色渗透法
破坏性:样品被破坏。
主观性:依赖人工判断。
灵敏度低:对微漏和气体泄漏不敏感。
无法定量。
原理:将软管浸入有色液体(如亚甲基蓝溶液)中,在容器内抽真空或加压,保持一段时间。解除压力后,切开检查是否有染色液渗入。
优势:成本极低,操作简单,结果直观。
局限:依赖人工,效率低。
应用:目前主要用于实验室初步研究、教学演示或作为传统标准(如部分YBB标准)的符合性测试,在制造中正被无损方法替代。
水下气泡法
原理:将充气后的软管浸入水中,观察是否有连续气泡产生。
优势:极其简单。
局限:只能检测较大的泄漏(通常>50微米),灵敏度低,效率低,且产品会接触水。
应用:仅用于粗大漏的快速排查。
辰驰适配仪器:MFY系列负压法密封试验仪。
优选(用于关键控制和在线检测):真空衰减法。它在灵敏度、通用性、速度和成本之间取得了平衡,是目前软管包装100%在线全检和工艺验证的主流和优选技术。
研发与高标准验证:可结合质量提取法(氦检) 作为高标准的验证方法。
材料缺陷筛查:对于铝塑管,可增加高压放电法作为来料或生产过程中的补充检测。
合规与基础控制:满足如YBB等传统药包材标准时,染色渗透法和压力试验仍可作为必要的符合性测试方法,但应意识到其局限性。